2022年3月29日晚,第140期“金融学术前沿”报告会在线上举行。本次时事报告主题是“从风险房企纾困看我国不良资产管理行业发展”炒股配资平台,由复旦发展研究院金融研究中心(FDFRC)组织举办,中心主任孙立坚教授主持,报告人为孙教授研究团队成员纪晓东。本文根据报告内容、公开材料以及现场讨论,从热点回顾、事件解读、专家观点和进一步讨论等几方面展开。
一
热点回顾
自2021年下半年以来,房地产行业出现很多房企爆雷的现象,随着市场环境逐步收紧,越来越多开发商也都陷入了流动性危机,其中不乏恒大、阳光城、奥园、宝能等一系列老牌房企。大型民营房企陷入债务危机可能会造成一定的金融风险。在此背景下,国有AMC再次被赋予重任。
2021年8月10日,恒大集团宣布要开始出售名下资产;8月19日,央行与银保监会约谈恒大集团;接着,恒大财富暴雷、拟出售物业、宣布债务违约、恒大股票大跌,随后政府无偿收回8宗位于海口市的地块。恒大的倒塌意味着“大而不倒”的神话破灭,也代表着地产高杠杆模式的失败。
从2021年下半年开始,阳光城同样面临着巨大的经营压力,股债双杀。2021年11月11日,阳光城发布公告,宣布变更部分理财兑付方案;11月25日,上海集团宣布资金池不可足额覆盖本息。2022年2月17日晚间,阳光城公告,存续规模分别为3亿美元和3.57亿美元的两笔美元债未能在豁免期内支付利息,构成实质性违约。
自2021年11月3日,中国奥园正在进行初步磋商,以将其在香港上市物业管理子公司的55%股权出售给合生创展集团;11月18日广州集团构成实质性债务违约;最终,奥园宣布无法偿还约70亿债务,成为压垮骆驼的最后一根稻草。
从2021年8月至今,宝能系资金链紧张程度不断升级。截至目前宝能系已出现9项信托计划违约的事实,累计涉事金额高达200亿,并且宝能系各企业的自身风险系数也在不断飙升,有关诉讼、股权质押、被列被执行人、财产冻结等消息层出不穷。
2021年12月,人民银行和银保监会联合印发《关于做好重点房地产企业风险处置项目并购金融服务的通知》(下称《通知》)。一是要求银行业金融机构按照依法合规、风险可控、商业可持续的原则,稳妥有序开展房地产项目并购贷款业务,重点支持优质的房地产企业兼并收购陷入困难的大型房地产企业的优质项目。二是加大债券融资的支持力度,支持优质房地产企业在银行间市场注册发行债务融资工具,募集资金用于重点房地产企业风险处置项目的兼并收购;鼓励银行业金融机构积极为并购企业发行债务融资工具提供服务,提高发行效率;鼓励银行业金融机构投资并购债券、并购票据等债务融资工具。三是积极提供并购的融资顾问服务,鼓励银行业金融机构发挥客户网络和渠道优势,整合信贷、投行、金融市场业务资源,提供融资顾问服务,加强与证券公司、会计师事务所等第三方机构的合作,匹配并购双方的需求提升并购成功率。四是提高并购的服务效率,加快重点房地产企业项目并购贷款的审批流程,提升全流程服务效率。对于风险可控的项目,可以提前启动尽职调查、信贷审查;配合并购双方推动地方政府优化被收购房地产项目预售资金管理、加快权证办理等支持措施,从而为并购融资营造良好的环境。
2022年1月,金融管理部门召集几家金融AMC开会,研究AMC按照市场化、法治化原则,参与风险房地产企业的资产处置、项目并购及相关金融中介服务。一个会议,一份政策文件,为AMC出手处置、并购风险房企优质项目铺平了道路。
目前,信达、华融、长城和东方将以“市场化”的方式,主要通过收购项目层面的资产的方式参与房地产市场的收并购,正与出险房企洽谈战略投资合作,探讨参与整体债务重组的可能。具体而言,中国华融正在与深圳房企花样年控股就全面的债务重组计划洽谈合作;长城资产最近与上海房企阳光城就包括资产收购在内的合作进行了初步接触;长城和东方都以骨折价购买了河北房企华夏幸福的债券;信达的团队也在看包括恒大集团和世茂等开发商的项目。
从1月份开始,房地产金融政策不断适度放松,2月份中国东方资产管理股份有限公司在全国银行间债券市场公开发行人民币100亿元金融债券。3月,中国长城资产管理有限公司在全国银行间债券市场公开发行人民币100亿元金融债券。关于该笔债券的用途,公告显示,募集资金将主要用于重点房地产企业优质项目的风险化解及处置、房地产行业纾困等相关不良资产主业及偿还到期存量债券。
二
从风险房企纾困看我国不良资产管理
行业发展
AMC化解风险房企的业务模式
模式一
AMC金融债权收购及展期融资业务
AMC公司发起设立SPV按照一定折价(6-8.5折)从原债权人处收购房地产项目公司的到期未偿债权,即“不良债权”。并通过债务加入、债务免除/展期、收益调整、增加担保方式等对该不良债权进行重组,重组后通过底层房地产项目开发销售实现投资收益。如果债务人有意向调整还款期限,并愿意按照一定利率支付利息的,AMC一般都会允许展期,在两年内或约定时间内清偿全部债务。此外,考虑到部分债务人拥有高质量的抵押物的情况下,AMC认为抵押物变现能力够强,一般都可以允许该债务展期。

图一:AMC金融债权收购及展期融资业务
来源:信达律师事务所
模式二
AMC参与并购融资
如果优质地产集团准备收购暴雷房企旗下的不良资产项目,可以与AMC(投资人)发起设立SPV(有限合伙),通过股权或债权收购、长期租赁、收益权受让等方式,实现优质地产集团对不良项目资产的运营权。地产商业集团通过受托管理、管理团队输出等方式对项目资产进行升级改造、招商运营等,最终通过项目资产增值、商业运营收益等实现投资回报。相关交易架构及交易流程如下:

图二:AMC参与并购融资
来源:信达律师事务所
模式三
AMC参与联合开发或代建
由于AMC并无开发能力,但是基于目前民营开发商普遍的信用风险问题,提出希望引入国企央企开发商作为代建方,由AMC或组建SPV作为资金纾困主体,负责资产收购的配资。交易结构如下:

图三:AMC参与联合开发或代建
来源:信达律师事务所
AMC承债式收购房地产项目公司(不良资产)股权,并通过让渡部分股权的方式引入品牌开发商进行联合开发及代建,AMC及品牌开发商按照约定权益比例以股东借款等方式向项目公司提供地价款及开发建设资金。品牌开发商享有项目公司经营管理权(项目开发建设及销售),并收取固定管理费用、销售费用及实际权益对应项目收益,后续通过AMC回购项目公司股权的方式实现项目退出。
AMC收入成本结构
AMC的盈利来源包括四个方面:通过向问题企业提供资金支持获得利息收入,以及通过债务重组修改债务条件后获得的债权收益;通过以较低价格收购问题企业现有债权,待受偿后获得差价收入,或通过破产重整程序得到受偿的债权收益;通过受让股权或债转股等方式获得问题企业股权,待重组成功后实现股权增值收入;通过为问题企业提供资产剥离、资产处置、方案设计等服务,获得相应咨询顾问收入。
AMC不良资产重组项目的主要成本包括收购问题企业债权的成本、受让或认购问题企业股权的成本、对问题企业或资产追加投资的成本、外部融资的财务成本、持有经营期间的运营成本等。由于重组项目参与者众多,利益关系复杂,协调沟通难度较大,周期相对较长,实施过程中可能面临信用风险、操作风险、信息不对称风险、道德风险等,加之市场和政策变化,重组的顺利实施具有较大不确定性,这些都将对项目成本产生显著影响。
AMC在纾解房企风险中的作用
AMC可更好地协调上下游、买卖方和政府资源,加快项目释放流动性保障交付,稳住居民购房信心。
01 注入新资金。从操作路径和过往不良资产处置经验来看,AMC以财务顾问角色处置风险资产,化债进程慢;若作为投资方,因其本身地产经营经验少,直接收购房企概率较小,从金融机构手中收购房企债务和风险资产的可能性更高。而收购债务所需资金除了自有资金外,可能还需要政策支持,即当下所见的AMC发行金融债券,或者按照市场化原则联合产业资本共同参与,这都为地产行业扩大了资金渠道。
02 有利于稳定资产价格,促进地产并购。当下地产并购不活跃主要有两个原因,一是在房企之间交易中买方话语权高,出险房企四折叫卖资产已现,使得资产价格偏离公允价值;二是部分地产商利用明股实债等手段粉饰报表,导致风险资产债权债务关系复杂,多方债权人争议大、要求不统一,难以协调处理。AMC入场后,可以成为单一友好债权人,“处置为主、微利为辅”思路下,可稳住资产价格,与债权人协商打折,打破并购僵局之余,起到稳定器的作用。
03 提高风险项目质量保交楼稳销售。AMC处置不良资产经验丰富,收购债务及风险资产后,可以凭借自身金融牌照优势整合各种金融资源注入资金。然后,再寻找高信用房企或者代建企业合作,让出险房企的未完工项目完成后续开发,甚至可将多种业态纳入收购资产包,切断与出险房企的关联。
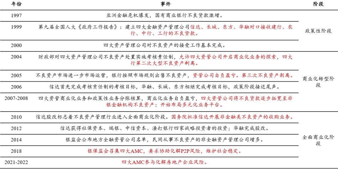
我国不良资产管理的发展历程:
始于政策性,走向市场化
政策性阶段(1999-2006)
政策性任务为主
1998年和1999年国有商业银行不良货款率分别高达33%和41%。四大AMC设立,分别对口四大国有商业银行,目的是为国有商业银行剥离不良资产(第一次不良资产剥离)。四大AMC的资金来源于国家拔款和发行债券筹集到的1.39万亿资金。四大AMC以账面原值收购不良资产,由于不良资产质量不佳,资管公司处于严重亏损状态。
商业化转型阶段(2006-2010)
探索新路径
银行的不良资产以折价的形式卖给四大AMC,信达与东方收购中行和建行5400亿不良资产(第二次不良资产剥离),本次剥离的主要目的是为了美化国有商业银行的资产负债表为上市做准备。第二次剥离的不良资产形成的时间短,贷款决策的商业化程度较高,货款分类标准更明确,贷款手续也相对规范。第三次不良资产剥离也发生在商业化转型阶段。2005年,工商银行4500亿元可疑类贷款分作35个资产包,按逐包报价分别出售给四大AMC。
完全商业化阶段(2010至今)
蓬勃发展
2010年和2012年,信达和华融分别完成股改,标志着我国不良资产行业进入全面商业化阶投。国务院批准AMC开展非金融企业不良资产管理业务,地方性资产管理公司、小型民间资管公司及各类资管服务业态纷纷出现。

表一:不良资产管理行业重要历史事件
来源:作者自制
不良资产处置业务模式
不良资产管理产业链分为上、中、下游,分别对应不良资产的来源、接收和投资。资产管理机构有可能同时扮演不良资产接收、投资和处置的角色。不良资产行业的一级市场是不良资产转移给资管机构的过程;二级市场是处置后各类投资机构参与投资和最终处置的过程。

图四:不良资产处置业务模式
来源:作者自制
在上游,不良资产主要来自于银行(国有商业银行、股份制商业银行、城商行、农商行等),非银金融机构(券商、保险、融资租赁)、其他机构(国有企业、民营企业)及财政不良资产构成,其中占比最多的是银行不良资产。
商业银行不良资产余额仍处高位。根据银监会数据显示,2002年末,不良资产余额占银行资产总额的比例近20%,绝对数额仍较大。商业银行不良资产余额在2004年、2005年和2008年有三次骤降。2016年末,不良资产生成率缓慢下降,不良资产余额缓慢上升。

图五:商业银行不良贷款余额
来源:毕马威咨询,广发证券
农商行不良率最高,次级贷款比例上升。不良资产比例由高到低依次是农商行、国有银行、城商行、股份制银行和外资银行,其原因主要是风控能力和服务对象的差异:农商行主要服务对象为地区中小企业和农民,而外资行信贷注重细节,风控更加严格。
商业银行以外的借贷业务是不良资产的另一重要来源,其中绝大部分属于影子银行范畴,P2P成新的坏账来源,但经处置目前风险可控。
非金融机构不良资产格局分散。从不良资产成因上看,非金融机构在经营上的规范性较差,非金融机构的形成原因更加多样化。从资产质量上,非金融机构的不良资产质量一般低于金融机构。尽管企业部门资产总体规模庞大,但分布非常分散,其中的规模以上企业是不良资产处置的主要来源。
根据中国东方资产管理股份有限公司发布的《中国金融不良资产市场调查报告(2021)》显示,2021年信用违约风险最突出主体为民营企业、房地产企业和地方城投,超过30%受访者认为房地产企业违约风险最突出。2021年宏观经济中主要“灰犀牛”风险来自于地方城投平台、房地产企业和中小金融机构,近60%受访者认为21年宏观经济“灰犀牛”风险来自房地产行业。

图六:2021年信用违约风险a最突出主体
来源:中国东方课题组

图七:2021宏观经济中主要“灰犀牛”风险
来源:中国东方课题组
从年报披露情况来看,大型国有商业银行、股份制商业银行房地产不良贷款余额显著上升,由2019年486亿元升至2020年729亿元,增幅50%。同时期,房地产贷款余额由4.64万亿元升至5.17万亿元,增幅11%。

图八:各银行房地产不良贷款余额
来源:中国东方课题组,各银行年报
在中游,不良资产管理公司分为全国性AMC、地方AMC、银行系AMC(AIC)和外资系AMC。5家全国性AMC属于金融机构,由财政部出资设立。四大资产管理公司分别为华融、信达、东方、长城,1999年成立之初是为了对口承接工农中建四大行的不良资产。我国不良资产处置行业集中度较高,尽管近年来我国不良资产处置市场主体呈现多元化,但经过多年发展,4大AMC资产规模占据市场份额80%。2020年3月,股票配资风控银保监会批复同意建投中信资产管理有限公司转型为金融资产管理公司,并更名为中国银河资产管理有限责任公司,这是1999年四大AMC成立以来,首次成立的全国性AMC。但是其资产规模和业务规模相对四大AMC仍然小很多。截止2019年末,信达、华融、东方和长城的总资产规模合计接近5万亿,分别为1.51万亿、1.70万亿、1.13万亿和0.60万亿。

图九:不良资产管理公司的构成
来源:作者自制
为了解决四大AMC在部分地区处置效率低和处置成本高的问题,监管机构允许设立地方资产管理公司。截至目前,获得银保监会批复开展不良资产业务的地方资产管理公司60余家,总资产规模在6000亿元以上。
2012-2013年,银监会批准江苏、浙江、安徽、广东和上海五省市参与本省(市)范围内不良资产转让工作,集中在不良资产风险较高的长三角和珠三角地区。组建江苏资产管理公司、浙商资产管理公司、安徽国厚资产管理公司、广东粤财资产管理有限公司、上海国有资产经营有限公司。
2014年,银监会批复北京、天津、重庆、福建、辽宁五省市成立地方版AMC。组建北京国通资产管理有限公司、天津津融投资服务集团有限公司、重庆渝富资产经营管理集团、福建省闽投资产管理有限公司、辽宁国有资产经营有限公司。
2015年7月,银监会公布山东、湖北、宁夏、吉林、广西被允许在本省范围内开展金融不良资产收购业务。组建山东金融资产管理公司、湖北资产管理公司、宁夏顺亿资产管理公司、吉林金融资产管理公司、广西全控资产管理公司。
2016年10月,银监会发布《关于适当调整地方资产管理公司有关政策的函》,允许各省增设一家AMC,同时也放开了不良资产转让主体的地域限制。随后监常部门开始陆续批复各省设立第二家地方AMC的申请,加上正在筹建的地方AMC,省级地方AMC已扩容超过60家。
产业链的下游是不良资产的投资者,主要包括财务投资者和产业投资者:财务投资者在AMC购置不良资产产品,通过处置增值后卖出获得利润;产业投资者购置不良资产以契合自身的战略发展需求。
机构投资者包括产业基金+PE、外资巨头和定制化服务。产业基金是典型的产业投资人,PE基金是典型的财务投资人。随着市场交易流程的复杂化和交易违约的增多,只有对市场深挖细分才能对交易有所把握;私募在资金方面具有优势,产业投资人在对行业的把握上有优势。互补合力将为不良资产投资带来新的机遇。外资机构们纷纷在中国设立不良资产业务,东方国际和KKR联合发起设立25亿美元的大中华区特殊机会投资基金;信达与橡树资本合作;华融引入多家外资投行;高盛等金融机构也开始投资中国不良资产。定制化服务是新的运管模式,根据客户提出的需求,例如需要厂房、办公楼等,再从资管、银行的不良资产包里寻找标的资产,再低价购入;这种方式资金回流快、风险更低,有利于实现不良资产的快速变现。
目前,从非金融产品来说,个人投资者参与拍卖处置房屋、车辆等;从金融产品来说,个人投资者可以购买不良资产投资基金、信托、资产管理计划产品。
不良资产处置行业未来发展趋势
在上游,不良资产供给将继续增加。当前宏观经济仍处于换挡期,产业结构面临深度调整和转型,部分传统行业的落后产能出清导致坏账率上升,真实的不良率被隐藏。目前,银行关注类贷款、表外资产等项目以及影子银行体系隐藏大量难以准确统计识别的不良资产,未来将逐步显现。疫情影响实体经济发展,小微企业抗风险的能力较弱,有些企业生产经营陷入困境,资金链紧张。为抗击疫情恢复生产,金融机构纷纷落实小微企业贷款延期还本付息等政策。在帮扶小微企业的同时,商业银行也会面临不良资产上升的压力。
在中游,未来竞争格局加剧。随着牌照供给增多,行业竞争必定更为激烈。目前的格局是“4+N+银行系”格局,未来四大AMC可能在全国范围内领先,省级AMC可借助地方政府资源,特别是不良资产灾情严重的省份的机遇更大。AMC收购不良资产包成本增加,降低了盈利空间,竞争加剧的背景下处置不良资产的能力更加重要。依靠低价批量收包赚取利润及通道费的时代已经过去,AMC寻找因现金流问题出现经营困难的优质企业变得更加重要。拥有银行、四大AMC持股本背景、与当地政府关系更密切的地方AMC有望脱颖而出。
在下游,投资者活跃度上升。随着不良资产处置逐步商业化、标准化、规范化,个人投资者除了参与到各类基金、资管计划,未来还有可能直接参与到不良资产的投资中。海外投资者积极参与中国不良资产投资,2015年橡树资本与信达合作,完成了中国首单不良资产投资。对于一些规模很小的、大AMC不愿意参与的不良资产,数百家民间资产管理公司将对接这部分需求。随着中、上游的竞争加剧,会使得下游的利润空间受挤压,下游也面临转型,未来可能会朝着更专业化、标准化的方式与中游产业合作发展。
国际对比
1.美国
20世纪80年代,美国废除Q条例、实行利率市场化,储贷机构由于存贷款利率倒挂、资产负债期限错配等问题,不良资产逐步积累、大量储贷机构破产——1980到1994年期间,1295家信贷机构与1617家联邦保险银行破产或面临破产,占同期机构总数的14%,倒闭机构的资产总额达9236亿美元,占同期总资产的20%,大量不良资产等待处理。1989年美国设立临时处置不良资产的重组托管公司RTC。美国政府从预算中拿出500亿美元对RTC进行注资,并授权RTC接管所有存在严重不良资产的金融机构。RTC接管了2000多家有不良资产问题的各类金融机构,较好地稳定了美国的银行体系。经过5年运营,RTC将不良贷款率降低至2.5%以下,作为临时性机构,RTC完成了其历史使命,于1995底解散关闭。RTC处置不良资产的方式分为四种:资产证券化、公开拍卖与暗标拍卖、资产管理合同、股本合资。RTC将不良贷款、准不良贷款和不合格贷款等特征相似的能产生预期现金流的资产打包,将地域分散和贷款种类分散的资产包进行划分,发行资产支持证券。此外,RTC专设了一个用于不良资产交易的市场,将大量相似的小面额贷款组合成一个资产包公开拍卖出售。对于大型不动产资产RTC通常采用暗盘拍卖处理。RTC需要处置的不良资产数额庞大,单纯依赖自身难以高效处置。为此,RTC采用签订资产管理合同,整合外部力量的处置策略。在RTC全局监控的条件下,私营机构对合同约定的大部分资产有相当灵活的管理与处置权,进行资产处置获得最大价值。RTC与民间投资者合资成立公司处置不良债权,RTC作为有限合伙人,将不良资产池作为股本投入,并负责融资安排。民间投资者作为普通合伙人,注入现金股本,并提供管理服务。
2008年次贷危机爆发,美国破产银行从2007年的3家增加至2008年25家、2010年达157家;2008年底银行不良资产率低于3%,此后2010年达5.5%,其账面价值超过4000亿美元。与此同时,企业债违约率大幅上升,2010年违约债券票面总值超1200亿美元。政府层面推出了TARP、PPIP。问题资产救助方案(TARP)是指,财政部支出7000亿美元用于购买和担保金融机构问题资产,稳定金融系统。TARP的推出有助于扭转经济崩溃的局面,而且财政部在对TARP的支出低于最初的预期。公私合营投资计划(PPIP)主要为公私双方共同承担风险与收益、推动证券市场恢复正常运作。PPIP的机制通过多方力量包括财政部公共资本金、美联储公共信贷资金、联邦存款保险公司的公共担保体系推动私人投资者参与,提升不良资产与证券的流动性。在商业银行层面,分别成立“坏账”银行、增提损失准备金和调整债权结构。商业银行将自身的不良贷款剥离出去,成立一个专门的不良资产管理公司,即“坏账银行”,并由“坏账银行”对其不良贷款进行管理。这一理念被很多国家吸收借鉴,成立国有坏账银行全盘接收国有银行的不良资产,我国四大AMC的定位与此相似。商业银行对于不同类别的不良贷款增提不同比例的贷款损失准备金。通过增加资本注入、减小资本盈余及动用业务净收益等方法消除不良资产的负面影响。损失准备金的提取增强了银行应对贷款损失的能力。商业银行通过把握贷款对象企业的财务状况和信用等级,可根据贷款出现问题的原因和程度,与债务人重新协议商业贷款条件,或减息,或展期,或追加担保和资产抵押,以增加存量贷款的潜在价值,提高银行的优先清偿地位。
2.日本
上世纪90年代日本泡沫经济破灭,日经指数从1989年末的38916点跌至2003年4月的7607点,累计跌幅高达63.24%。同时,日本房地产在10年里下跌了65%,以土地和股票作抵押贷款的企业纷纷倒闭,银行的大量贷款无法收回,形成巨额不良资产。日本效仿美国RTC模式,将东京共同银行改组成债权重组托管银行,简称RCC(即日本版的RTC)。RCC由日本政府提供财政资金作为资本金,通过购买优先股等方式向银行注资。由于RCC在资产出售方面效率较慢,日本政府了又设立了“桥”银行(即过渡银行),主要职责是经营和管理破产金融机构的健康资产,RCC专门负责处理不良资产。不良资产处置方法包括政府注资、银行合并及分类施策。日本国会于1998年1月批准政府针对银行不良资产可动用60兆日元来进行处置,通过政府注资增加银行资本。政府通过购买银行的股票和债券,增加银行坏账准备金用以冲销不良债权。1998年,日本政府为了适应全球金融自由化和国际化的趋势,提出了金融大改革计划,决定对破产金融机构不再保护,引起了日本银行业的大规模合并。日本政府根据本国实际情况,对大银行和中小银行制定了不同的策略。大银行基础好资源多,可以在全球范围内配置资金,因此对其采取快速疗法,设定了具体坏账处置目标,快速处理掉坏账。而中小银行主要依赖地区经济,地区的经济不景气,银行就很难经营好。因此对其采取慢性疗法,不制订具体目标,待地区经济好转后,再逐步消化不良贷款。根据实际情况具体分析,分类施策,不采取“一刀切”的方式。
三
专家解读
重庆市原市长黄奇帆指出“房地产是支柱产业,也是半金融企业,里面有大量的按揭贷款,如果崩盘对金融机构也是风险。一旦崩盘,它的资产不是房产商的,是债权人的,这个债权人包括银行、非银机构、买了按揭贷款房子的老百姓,还有许多施工队的施工欠款。对这样的资产,如果简单让他破产,就会造成社会震荡,而使得它软着陆就要用重组的办法”。
中国人民银行调查统计司原司长盛松成指出“从目前情况来看,房企并购潮是否会出现还不太明朗,但是对于项目的并购潮很可能会出现。据有关统计,2021年全国20%的项目是由多家企业合作开发,但当其中一家企业或项目遭遇不测,其他参与房企不可避免会受到波及。因此在此情况下,通过优质企业收购出险项目或困难企业,就能够将风险限制在一定范围之内。此外,部分房企在过去几年的行业上行期拿了较多高价地。但遇到市场下行,项目的风险就会凸显,部分房企为了生存只得变卖资产。部分地块质量较好,属于优质资产,本身不宜被浪费闲置。及时收购这些项目,有利于整个行业和社会的稳定”。
讨论
关于外资巨头投资不良资产。外资的参与在一定程度上表明当前被国内认定的不良资产在外资看来是好牌,外资有好的国际渠道,希望通过占有不良资产来进入中国盘活资产,这是看到中国高储蓄和高增长的收益。但当前不容乐观的是,核心资产的质量也在下降,出于国家安全的考虑,不能将这部分资产也对外资放开,需要分类进行限制。一方面我们需要吸引大量的异质性的投资者,打开更多处置标的的渠道,一方面要考虑安全问题,因此需要更深入的架构的设计。对于这盘大棋来说,局部问题先局部解决,不能扩大到系统性问题再采取处置,对系统性风险的防范和处置就是对投资者最大的保护。


